

让《夫妻共同财产申报令》的火
烧得更旺一些
我国夫妻共同财产形式多样,包括工资、奖金、生产经营收益、知识产权收益、继承或赠与所得的财产等,这些财产涵盖了动产、不动产、有形财产、无形财产等多种财产形式。而财产形式的复杂化导致离婚案件夫妻共同财产查证艰难,这已成为各地法院审理家事案件的痛点问题。离婚案件夫妻共同财产查明难,明显阻碍司法效率,难以实现离婚财产分配的公平公正。
最高院对此痛点难点问题亦做出积极探索,于2018年出台《最高人民法院关于进一步深化家事审判方式和工作机制改革的意见》,意见第44条明确规定了财产申报制度及法律后果;2022年10月30日新修订的《中华人民共和国妇女权益保障法》第67条规定:离婚诉讼期间,夫妻一方申请查询登记在对方名下财产状况且确因客观原因不能自行收集的,人民法院应当进行调查取证,有关部门和单位应当予以协助。离婚诉讼期间,夫妻双方均有向人民法院申报全部夫妻共同财产的义务。一方隐藏、转移、变卖、损毁、挥霍夫妻共同财产,或者伪造夫妻共同债务企图侵占另一方财产的,在离婚分割夫妻共同财产时,对该方可以少分或者不分财产。《妇保法》67条规定再次吸纳并重申了财产申报制度,全国各地诸多法院亦根据上述规定积极尝试引入财产申报制度以解决夫妻共同财产查证难的痛点问题。
在既有多地法院的实践经验,又有制度支持的情况下,上海市闵行区人民法院勇于探索,于新年首个工作日发出本市首份《夫妻共同财产申报令》,上海高院浦江天平公众号第一时间做出案件报道并肯定了积极意义,上海法治报、电台等媒体亦对此进行了报道。该申报令对妇女权益保护、提高审判效率、维护公平正义具有重大积极意义。但是,不可否认,因当事人诚信素养及认知、财产形式复杂等因素,财产申报制度的落实仍存在巨大挑战;各地法院应进一步加强实施力度,否则很有可能雷声大雨点小,最终流于形式。具体实施力度建议如下:
1、保障律师调查权。律师调查取证确有困难的,充分发挥法院依职权调查的职能权限,如可以借助执行局网络执行查控系统核实财产范围,以此来综合认定财产申报一方是否存在不如实申报及转移、隐匿财产的情形;
2、加大不分或少分财产力度。虽然民法典第1092条明确规定“夫妻一方隐藏、转移、变卖、毁损、挥霍夫妻共同财产,或者伪造夫妻共同债务企图侵占另一方财产的,在离婚分割夫妻共同财产时,对该方可以少分或者不分。”但实践中不分财产的情形至今未有,少分财产的案例也较少且少分的力度明显不足,导致该条规定实践中并未起到震慑作用;
3、根据《最高人民法院关于进一步深化家事审判方式和工作机制改革的意见》,对于不如实申报财产的当事人,还可以纳入社会征信系统、从业诚信记录,使当事人司法上的不诚信行为与其社会活动挂钩,以此对财产申报人产生更强的震慑效果,保证财产申报内容的真实性;
4、情节严重的,加强处罚力度。构成妨碍民事诉讼的,可以采取罚款、拘留等强制措施。若涉及刑事犯罪的,依法追究刑事责任。
综上,《夫妻共同财产申报令》对妇女权益保护、提高审判效率、维护公平正义具有重大积极意义;往更宏观的角度来说,若《夫妻共同财产申报令》能够彻底贯彻实施,对化解婚姻家庭纠纷,维护家庭和谐和社会稳定亦具有积极意义,而这不仅是人民法院义不容辞的责任,亦是树立人民法院公正高效和人权保障良好司法形象的重要制度。因此,特以此文寄语,殷切希望《夫妻共同财产申报令》的火能烧得更旺一些。
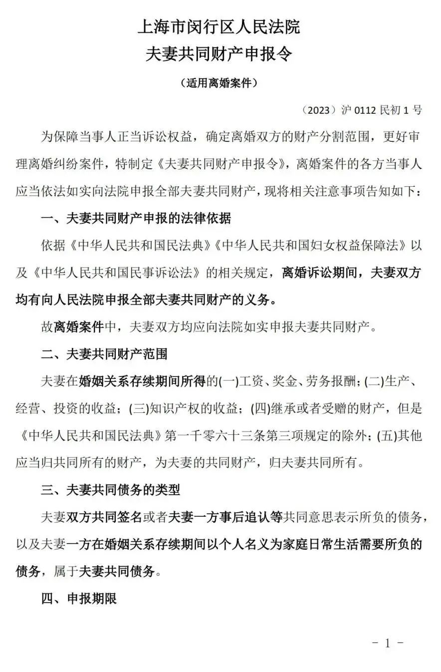
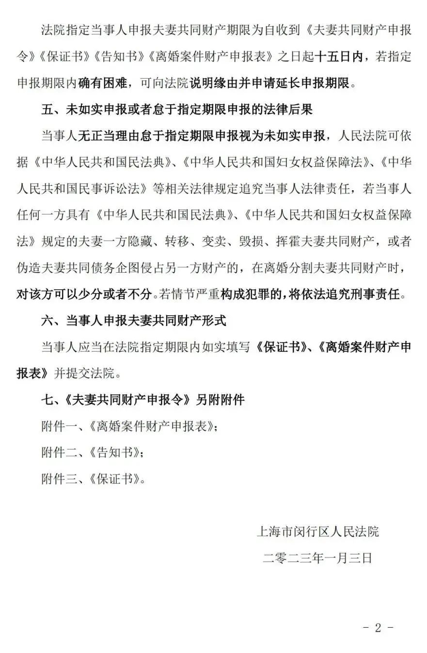
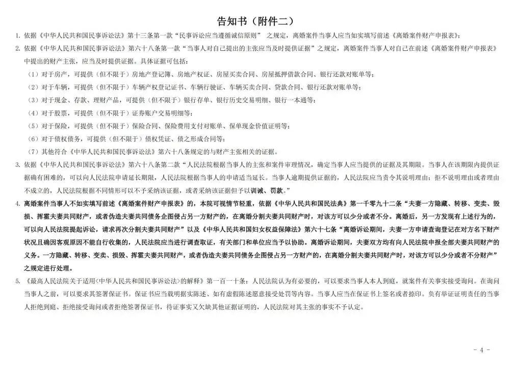
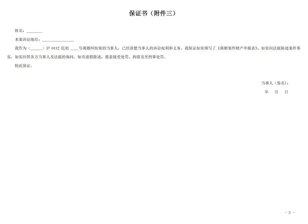
附:《上海市闵行区人民法院夫妻共同财产申报令》





作者介绍

吴琼
上海道朋律师事务所 高级合伙人
吴琼,上海道朋律师事务所高级合伙人,从事法律工作10余年,在家事领域及私人财富传承领域有深入研究。
吴琼律师秉持严谨、耐心、高效、专业的工作理念,在上海道朋律师事务所创建并培养了严谨敬业的家事律师团队,执业至今和团队一起承办了数百起婚姻家事、私人财富传承领域的诉讼与非诉案件。吴琼律师及团队成员尤其擅长处理二审上诉复杂家事诉讼案件、涉外婚姻家事纠纷案件。
在提供专业可靠的法律服务的同时,吴琼律师还擅长谈判促成双方和解,最终达到维护客户长远利益的目标,赢得众多客户好评,深得客户信任。
吴琼律师在繁忙工作之余,勇于承担社会责任,积极参政议政,并经常开展公益普法讲座,勇于为弱者发声呐喊。其撰写的社情民意稿《建议尽快出台上海市反家暴告诫制度配套措施》被民盟市委及上海市政协采纳,并被转送到市有关部门。
END

招聘职位:律师 (若干)
工作地点:上海市
职位描述:

长按了解详情
1. 持有中华人民共和国律师执业证书。
2. 为人正直、品行端正、热爱律师职业,有较强的责任心和团队合作意识,工作认真细致,务实勤奋。
3. 良好的文字处理、口头表达能力以及沟通协调能力,能够独立办案。
有意者请将简历按照以(附件)形式,发送至邮箱:service@daopenglawyer.com
